基因调控研究不知从何入手的试试它
发布时间:2024-09-26
浏览次数:25420
作者:东极药物
基因调控研究具有广泛的生物学意义,一直以来都倍受研究者的青睐。基因调控包括转录调控、转录后调控、翻译调控和翻译后调控。基因的转录表达驱动着一系列的细胞活动,而基因表达的强度受则转录因子的影响。转录因子···
基因调控研究具有广泛的生物学意义,一直以来都倍受研究者的青睐。基因调控包括转录调控、转录后调控、翻译调控和翻译后调控。
基因的转录表达驱动着一系列的细胞活动,而基因表达的强度受则转录因子的影响。
转录因子是什么,包括哪些类型?我们该怎样进行转录因子的相关研究?进行相关研究又需要掌握哪些实验技能呢?今天这篇文章将为大家一一解答以上问题,快来学习吧!
一、转录因子
转录因子(Transcriptionfactor,TF)是一种能与特异DNA序列结合的蛋白,也可以单独或与其它蛋白形成复合物,从而提高或阻断特定基因对RNA聚合酶的招募。
包含一个或多个DNA结合域(DNA-binding domain,DBDs)是转录因子的一大特点,它可以通过与结合域或基因附近的DNA序列结合,从而完成调控。
【结构与功能】
转录因子主要由以下4个结构组成:
(1)DNA结合区:识别DNA顺式作用元件并与之结合的一段氨基酸序列,相同类型转录因子DNA结合区的氨基酸序列较为保守。
(2)转录调控区:同类转录因子的主要区别在于它们的转录调控区各不相同,转录调控区包括转录激活区和转录抑制区两种,它们决定转录因子功能的差异。
(3)核定位信号区:转录因子中富含精氨酸和赖氨酸残基的核定位区域,转录因子进入细胞核的过程受该区段控制。不同转录因子的NLS数目有所不同,一个转录因子可含1至数个NLS功能区,它们不规则地分布在转录因子中。
(4)寡聚化位点:不同转录因子发生相互作用的功能域。它们的氨基酸序列很保守,大多与DNA结合区相连并形成一定的空间构象。转录因子的寡聚化能影响转录因子的活性。
【分类】
转录因子根据其功能特性可以分为以下两大类:
第一类为普通转录因子,当它们与RNA聚合酶Ⅱ共同组成转录起始复合体时,转录才能在正确的位置开始。包括TFⅡA、TFⅡB、TFⅡD、TFⅡF、TFⅡE、TFⅡH等。
第二类为组织细胞特异性转录因子,这是特异的组织细胞需要的一类转录因子。此外,当机体受到某些类固醇激素、生长因子或其它刺激后,开始表达某些特异蛋白质分子时,也需要这一类转录因子。
二、案例分析
了解完转录因子的基础知识后,接下来我们将带领大家阅读一篇高分文献,共同探讨作者的研究思路。

这篇文献得到的结论是:SPIN被E2F1激活后,通过MDM2‐p21‐E2F1反馈环促进肿瘤生长。
NO.1 SPIN1作为胃癌相关基因的鉴定和验证
首先,作者使用GEPIA分析已发表数据,发现与正常组织相比,胃癌(GC)样本中的SPIN1表达明显升高。为了进一步评估SPIN1对GC的临床意义,作者建立了ROC曲线,最终结果表明了SPIN1可能在GC的发病机制中起重要作用,可作为GC患者的预后生物标志物。

NO.2 E2F1促进SPIN1转录
为了进一步探索SPIN1上调的分子机制并寻找潜在的转录因子,作者进行了启动子分析。实验结果发现,374-75bp区域是SPIN1近端启动子。

为了确定这些潜在的转录因子是否可以调节SPIN1表达,作者进行了RT-qPCR和蛋白质印迹实验,结果表明E2F1在mRNA和蛋白质水平上均促进了SPIN1的表达。因此,作者认为E2F1通过与其启动子结合来调节SPIN1的转录,并选定了E2F1为研究对象。

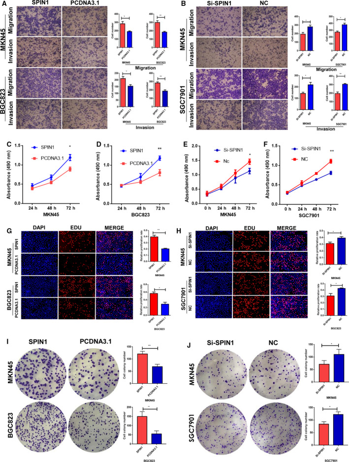
NO.3 SPIN1促进胃癌细胞迁移、侵袭和增殖
为了研究SPIN1对于生物功能的影响,作者观察了细胞迁移、侵袭和增殖的情况。实验结果如下图,表明了SPIN1可以增强GC细胞的迁移、侵袭和增殖。

NO.4 SPIN1对胃癌细胞细胞周期阻滞和凋亡的影响
基于上述结论,作者设计实验进一步研究SPIN1对GC细胞的细胞周期或细胞凋亡的影响。实验结果表明,SPIN1过表达会导致细胞在S期中发生阻滞,但不影响细胞凋亡。

NO.5 SPIN1对MDM2-p21途径的影响
为了研究SPIN1激活GC细胞增殖的机制,作者选中了几个癌症相关基因作为候选基因进行研究。结果表明,当SPIN1过表达时,MDM2的mRNA水平和蛋白表达增加。因此,作者选择MDM2进行下一步的研究。

为了研究SPIN1和MDM2在GC组织中的相关性,作者进行了免疫组化实验,检测了MDM2的表达水平。结果进一步表明,SPIN1是通过与MDM2启动子H3K4me3结合来增强MDM2的表达。

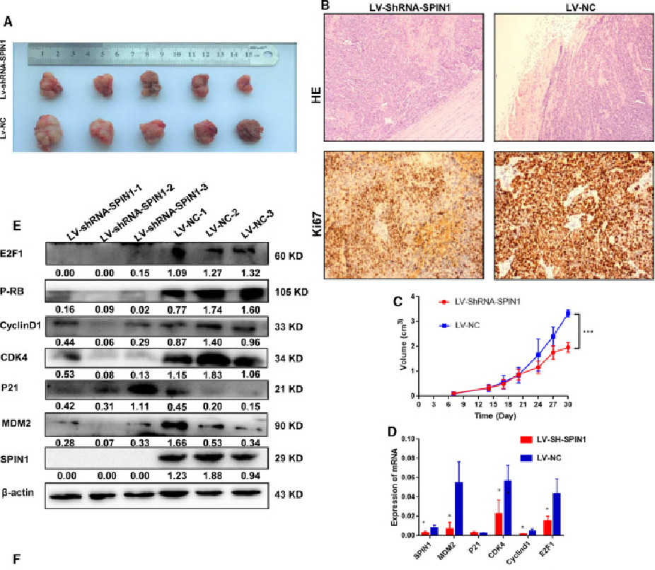
NO.6 SPIN1通过激活MDM2-p21-E2F1途径促进肿瘤发生
为了进一步研究SPIN1促进体内GC进展的机制,作者从新鲜小鼠异种移植肿瘤中提取RNA和蛋白质进行实验分析。结果表明SPIN1通过GC细胞中的MDM2‐p21‐E2F1信号通路促进细胞周期。此外,E2F1可以反过来直接结合SPIN2启动子区域并激活其转录,从而形成一个正反馈回路。

最后,我们来给大家分享一些相关的实验技能!
三、实验技能
1、染色质免疫共沉淀(Snapshot ChIP Assay)
ChIP实验常用于体内分析转录因子或辅因子与相应启动子序列的相互作用,从而研究其在同一时间内调控单个基因或多个不同基因表达的机制。
2、凝聚阻滞实验(EMSA)
EMSA也叫凝聚阻滞实验或凝胶电泳迁移率检测,是一种用于研究转录因子和其相关DNA结合序列相互作用的技术,能对各类转录因子的DNA结合活性进行定性和半定量分析,是一项研究细胞信号转导通路的关键实验技术。这一技术最初用于研究DNA结合蛋白,目前已用于研究RNA结合蛋白和特定RNA序列的相互作用。
今天的内容到这里就全部结束啦!
文章出自:细胞实验外包 想了解更多请关注:http://www.dj-cro.com/













